на SG3525; 32x19x15мм; Uпит. = 8 - 12 В; выходная частота 100 Гц - 100 кГц
на SG3525; 32x19x15мм; Uпит. = 8 - 12 В; выходная частота 100 Гц - 100 кГц
Отправка заказов сделаных до 12:00 в тот же день. Мы ценим ваше время.
Более 20000 наименований товаров на собственном складе, гарантирует наличие и скорость отправки вашего заказа.
💳
Мы принимаем оплату удобными для вас способами: банковской картой, по безналичному расчету на счет по реквизитам IBAN, а также наличными. Мы всегда рады вашему заказу и стараемся, чтобы оплата была простой и удобной.
В физическом магазине доступны все формы оплаты, в точке выдачи — только банковская карта.
Для заказов через сайт доступна безналичная оплата на счет по реквизитам IBAN. Есть также наложенный платеж.
Описание
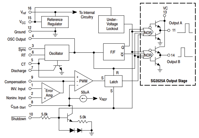
Данный модуль выполнен на основе микросхемы SG3525A. Для настройки модуля на его плате установлено два подстроечных резистора:
Технические характеристики
