9-18V; 10Hz-50kHz; 50mV; прямоуг., треуг., синус
9-18V; 10Hz-50kHz; 50mV; прямоуг., треуг., синус
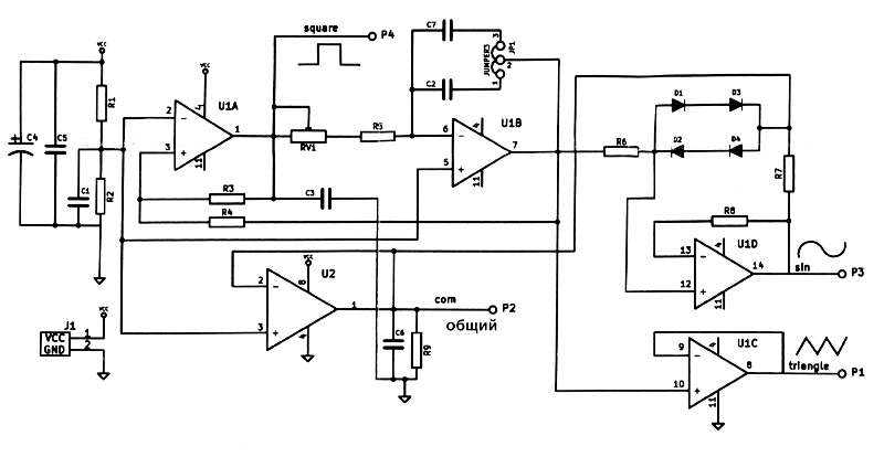
Описание
Аналоговый генератор сигналов предназначен для создания прямоугольных, треугольных и синусоидальных сигналов. Используется для тестирования радиоаппаратуры и обучения радиоэлектронике.
Технические характеристики
• Напряжение питания: 9-18 В
• Тип сигналов: прямоугольный, треугольный, синусоидальный
• Диапазон частот: 100 Гц - 40 кГц
Функционал
• Генерация сигналов в двух диапазонах (100-1000 Гц, 200 Гц - 40 кГц)
• Переключение диапазонов с помощью джампера
• Регулировка частоты потенциометром
