на AD8232
на AD8232
| Параметр | Значение |
|---|---|
| Тип живлення | dc |
| Тип пристрою | сенсор |
| Робоча напруга, В | 2 - 3.3 |
| Споживання струму, мА | 170 |
Описание
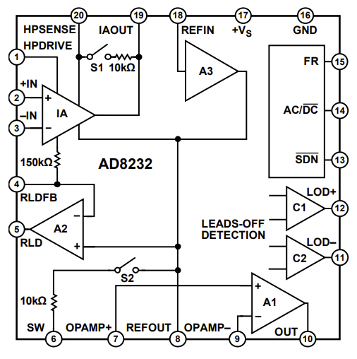
Данный модуль выполнен на основе микросхемы AD8232 и предназначен для измерения электрической активности сердца(ЭКГ). При помощи данного модуля возможно получить аналоговый сигнал. Так как показания ЭКГ очень часто бывают весьма шумными, то микросхема AD8232 работает как операционный усилитель и позволяет получить достаточно чистый сигнал, позволяющий корректно считать области PR и QT ЭКГ человека.
Способы установки считывающих электродов на тело человека продемонстрирован на рисунке выше.
Технические характеристики
