на MT8870, Uп=5В
на MT8870, Uп=5В
| Параметр | Значение |
|---|---|
| Тип живлення | dc |
| Тип пристрою | зчитувач |
| Робоча напруга, В | 5 |
| Інтерфейс підключення | jack 3.5 |
Описание
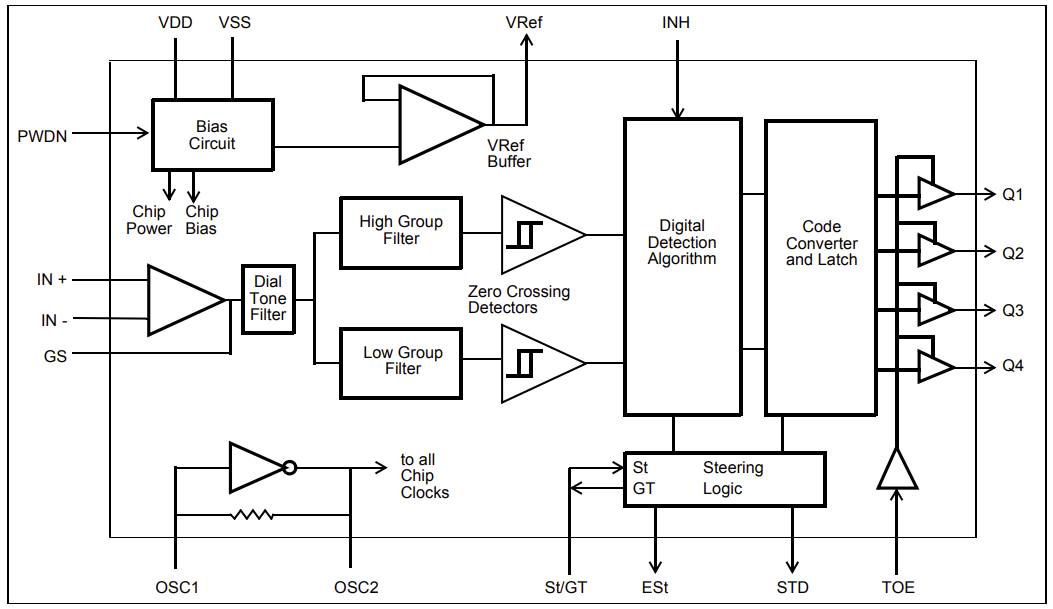
Модуль выполнен на основе микросхемы MT8870 и предназначен для декодирования DTMF-команд, передаваемых модулю при помощи телефона или GSM-модуля. Модуль способен декодировать 16 различных DTMF-команд, выводя результат преобразования на выходы Q1..Q4 в виде двоичного кода. К источнику команд модуль подключается при помощи установленного на плату разъема Jack 3.5.
Технические характеристики
