HX711, совместим с ARDUINO
HX711, совместим с ARDUINO
| Параметр | Значение |
|---|---|
| Тип живлення | DC |
| Тип пристрою | сенсор |
| Робоча напруга, В | 3 - 5 |
| Інтерфейс підключення | I2C |
| Споживання струму, мА | 10 |
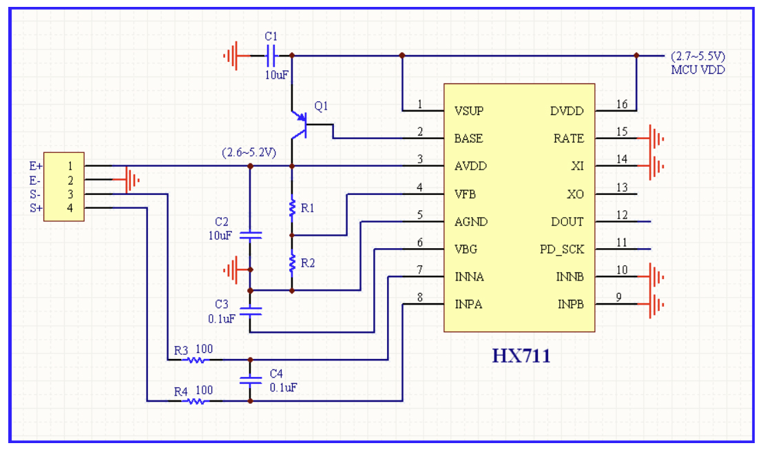
Назначение пинов
Модуль имеет два интерфейса. Интерфейс J1 предназначен для подключения к модулю тензодатчиков:
Второй интерфейс предназначен для подключения к микроконтроллеру и питания модуля:
